本网讯(化学化工学院 孙喆)2019年,我校化学化工学院毕红教授团队在碳点基磁共振成像(MRI)照影剂、肿瘤的光动力治疗(PDT)光敏剂以及碳点的光活化行为研究方面取得一系列喜人进展。

毕红教授和团队成员(前排右5为毕红教授)
毕红教授团队设计出一种氟、氮双掺杂的碳点,其结构易于与Fe3+形成一个稳定的络合物(Fe3+@F,N-CD),该络合物在细胞和小鼠肿瘤部位具有较高的纵向弛豫率和较强的核磁共振成像对比度(图1)。这种络合物的有效利用将使对癌症进行体内可视化监测成为可能,亦为新型MRI造影剂的合成及其生物应用提供了积极有益的尝试和新思路。该成果以Fluorine and Nitrogen Co-Doped Carbon Dot Complexation with Fe(III) as aT1 Contrast Agent for Magnetic Resonance Imaging为题发表在美国化学会的期刊ACS Applied Materials & Interfaces(IF: 8.456,DOI: 10.1021/acsami.9b03644)。安徽大学化学化工学院2016级博士研究生汪静敏为该文的第一作者,特聘教授Paulo C. Morais和合肥工业大学陆杨教授为该文的实验和数据分析提供了重要指导,毕红教授、安徽医科大学第一附属医院张仁泉主任以及中国科学技术大学附属第一医院徐运军主任为该论文的共同通讯作者,安徽大学为该论文的第一单位。

图1.Fe3+@F,N-CD络合物用于小动物活体MRI成像
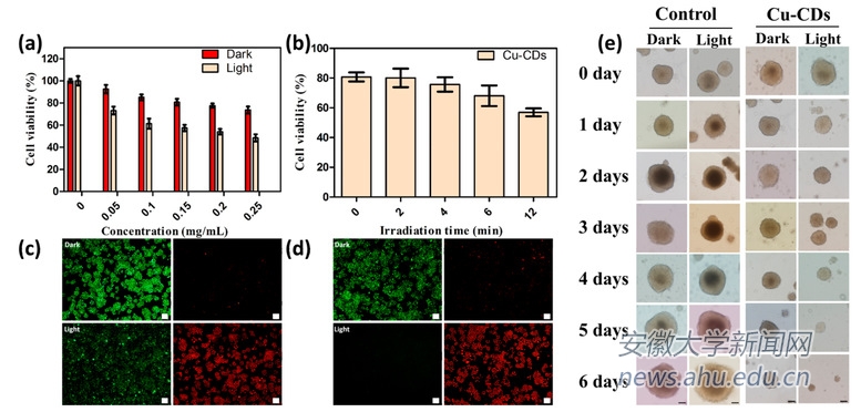
在上述工作的基础上,该团队又设计合成了一种铜离子掺杂碳点(Cu-CDs)并将其应用于PDT。这种Cu-CDs在可见光照射下单线态氧(1O2)产率高,可以有效杀死肿瘤细胞并抑制3D细胞团的生长,PDT效果显著(图2)。该成果以Copper-Doped Carbon Dots for Optical Bioimaging and Photodynamic Therapy为题发表在美国化学会的期刊Inorganic Chemistry(IF: 4.850,DOI: 10.1021/acs.inorgchem.9b02283)。安徽大学化学化工学院2016级博士研究生汪静敏为该文的第一作者,特聘教授Antonio C. Tedesco为该文的撰写和数据分析提供了重要指导,毕红教授为该论文的通讯作者。

图2. Cu-CDs对肿瘤细胞及其3D细胞团的PDT治疗效果
在对碳点生物医用方面研究的同时,该团队对碳点的光学性质进行了深入研究,发现氟、氮双掺杂碳点(F,N-doped CDs)呈现明显的压致变色和光活化荧光增强现象(图3),这是碳点光活化现象在国际上首次报道。该成果以“Photoactivated Fluorescence Enhancement in F,N-Doped Carbon Dots with Piezochromic Behavior”为题发表在国际顶尖专业期刊Angewandte Chemie International Edition(IF:12.257,DOI: 10.1002/anie.201913800)。安徽大学化学化工学院20 17级硕士研究生蒋磊和18级硕士研究生丁海贞为该文的共同第一作者,毕红教授、吉林大学肖冠军教授和郑州大学卢思宇教授为该论文的共同通讯作者,安徽大学为该论文的第一单位。

图3. F,N-doped CDs的压致变色和光活化荧光增强现象
近年来,毕红教授团队在碳点基纳米生物材料研究方面取得了一系列喜人成果,相关研究成果陆续发表在Angewandte Chemie International Edition, ACS Applied Materials & Interfaces, Inorganic Chemistry, Nanoscale, Journal of Materials Chemistry B, Chemical Communcation和 Advanced Healthcare Materials等国际知名学术期刊上,并因此受邀为美国化学会的期刊撰写一篇有关碳点的综述,发表在ACS Applied Bio Materials 2019, 2, 6, 2317-2338。我校化学化工学院博士后Sadat Anwar为该文的第一作者,严满清副教授、王其洋副教授为该文的共同作者,毕红教授为该文的通讯作者。此外,上述相关研究成果还申报了5项国家发明专利,为学校“双一流”建设再添新成果。




