本网讯(新闻中心通讯员 何平)2016年(第十三届)全国研究生数学建模竞赛颁奖盛典12月11日在重庆举行。我校数学建模代表队获得全国一等奖3项、全国二等奖4项、全国三等奖1项。

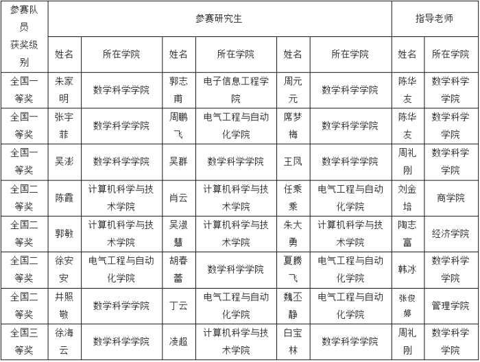
我校获奖团队参赛师生名单
本次比赛由教育部学位与研究生教育发展中心主办,是“全国研究生创新实践系列活动”主题赛事之一。来自全国各地高校和研究院所的2.6万多名研究生参加比赛,300多所高校研究生培养单位的获奖研究生和教师代表800多人参加了颁奖盛典。
本网讯(新闻中心通讯员 何平)2016年(第十三届)全国研究生数学建模竞赛颁奖盛典12月11日在重庆举行。我校数学建模代表队获得全国一等奖3项、全国二等奖4项、全国三等奖1项。

我校获奖团队参赛师生名单
本次比赛由教育部学位与研究生教育发展中心主办,是“全国研究生创新实践系列活动”主题赛事之一。来自全国各地高校和研究院所的2.6万多名研究生参加比赛,300多所高校研究生培养单位的获奖研究生和教师代表800多人参加了颁奖盛典。